√70以上 無限 防具 334105-無限 防具
唯一の救いは、hpの無限化は「減らない」ことのみ働くので、回復方向は普通に受け付けるし、したがって47を超えた時点で無限化状態も解除されるのだが、dq5では運悪くdq3やdq4 防具 胴体部防具名前 防御力 特徴 買値 売値 モンスター;全頭防具スキルポイント30 全胴防具スキルポイント 全腕防具スキルポイント 全腰防具スキルポイント 全脚防具スキルポイント30 男 頭防具装備制限解除 女 頭防具装備制限解除 男女 頭防具装備制限解除(性別関係なく曙や凛がでる) 男 胴防具
怪物猎人崛起武器幻化什么时候开 Mhr武器幻化解锁时间 搜一搜手游网
無限 防具
無限 防具-貴重なアイテムを使用して防具を作る際、エンチャントをつけてしっかり長持ちさせたいものですよね。そこで今回は、 装備に最適なエンチャントをご紹介 したいと思います。 記事内の「推奨エンチャント」は、特に防具に付与すべき推奨エンチャントですので参考にしてください。607 名無しさん (金) 超高難易度かつそこでしか手に入らない報酬かつ無限に周回できるものが求められてる 613 名無しさん (金)



笑傲奇迹 同步韩国最新火枪手s16版本 热门奇迹
無限を持った司書となると。 しかし、司書を確保しておくと、 いつでも無限が入手できます。 不幸にも弓をロストした場合でも、 すぐ作り直すことふができるので、 取引できるようにした方がいいですね! 無限弓vs修繕弓どっち!? 当ブログで無限弓派無限回廊 公式推奨Lv25 騎士の英霊 光 6,000 26,010 244 0 8 エーテル結晶体x1 勇者の魂x1(盗×) カイザー液S x10 エルシオン城 無限回廊 公式推奨Lv25 スターソウル 光 2,000 16,500 190 0 8 星型の石x1 スターノーヴァx1 閃魔石の破片x1(盗×) カイザー液S x10 エル村人無限増殖の際に欲しい 取引内容と村人さんをまとめました 村人無限増殖は マイクラ攻略、村発展に 欠かせない要素の1つなので、 しっかりやっていきましょう! 以上、 村人無限増殖時に欲しい取引内容 まとめ で、ございました(*⌒ ⌒*)
無限のフロンティアEXCEED スーパーロボット大戦OGサーガ 攻略wiki 重要1:同ページを回以上連続で編集すると規制されるので注意してください 重要2:発売日過ぎたのでネタバレ解禁。 このW無限列車は5月入ったばかりの頃にfc2ライブで配信されてたな アメリカのSONY関係者が流したって話 5 番組の途中ですがアフィサイトへの転載は禁止です (ワッチョイW ff86fJTy) (水) IDFhnuGXbR0※基本防御は護符・爪なし。防御・耐性値はスキルでの上昇値を適用していない数値。 ※ 表内における赤文字のスキル はマイナススキルです。 ※ 胴系統倍化 はスキルではありませんが、便宜上発動するスキル欄に記載しています。 ※あと少しで発動しそうなスキルとは ±4ポイント以内で
無限ジャンクあさり まず、スクラップのジャンク屋で入手できるアイテムを説明します ジャンク屋で得られるアイテムは、主人公の最大hpとあさった場所によって決まります このふたつの条件によって、アイテムのグループが決定し、毛皮 6100 ロッキー、トリケラトプス、ソニックバット等 ファイバーベスト 50ソードマン 闇のローブ 8 暗闇無効 300ゴースト、バンシー、リッチ等 木陰のローブ 9 メカ以外の味方単体のhp・毒総評 敵忍者が投げてくる武器は無限にキャッチ出来る事、 および通信(iPhone版はクリア後の毛皮骨肉店)で無限に入手出来る事も考え、真に個数限定と言えるのは



剣道具 防具 垂 無限 防具 Mugen 日本剣道具製作所 全日本武道具 剣道具 Mugenスポーツ アウトドア 金 Mugen 剣道 激安本物特価



无限边境超级机器人大战og传说超越防具表 K73游戏之家
平素より『ゴエティア 千の魔神と無限の塔』をご利用いただきまして、誠にありがとうございます。 このたび『ゴエティア 千の魔神と無限の塔』(運営会社:株式会社アピリッツ)は、年9月29日(火) 10をもちまして、サービスを終了させていただく



训练场能无限刷防具在实战中也能做到吗 和平精英礼包领取



怪物猎人世界新手指南怪物猎人世界新手知识科普 5 铁匠 游侠网



5分钟一个平光球无限白嫖新赛季紫枪防具 木卫二休闲挂机技巧 Gorlin命运2 哔哩哔哩 Bilibili



Mhf的一些介绍科普以及辟谣 哔哩哔哩



刀剑神域 无限时刻 泳装dlc下载 游戏攻略 电玩巴士psp



Dnf 100级新玩法 技能无限cd 手搓防具套装 重甲反伤流 天天要闻



地下城与勇士 哈林升级泰波尔斯 你需要注意的几个小细节 史诗



千古宠界破解版无限元宝下载地址千古宠界无限版哪里下载 跑跑车手机网



金 無限 日本製小手単品



8090暗夜之神装备的耐久度 百度经验



梦幻模拟战手游 武器出货率排行榜非氪金几率分析 快资讯



Dnf 小夥一身 垃圾 防具卻成了國服第一 旭旭寶寶看了想打人 Itw01



讨鬼传 极最强防具介绍讨鬼传武器和防具要成套装吗 爪机玩



怪物猎人崛起 追加预购特典 防具护石系统介绍 电竞主播网



无限法则百科 武器篇 29 30 防具配件与伤害衰减 告别roe 哔哩哔哩 つロ干杯 Bilibili



龙之谷 讨论 新龙之谷 开服新手相关活动小介绍 Vgc Cn



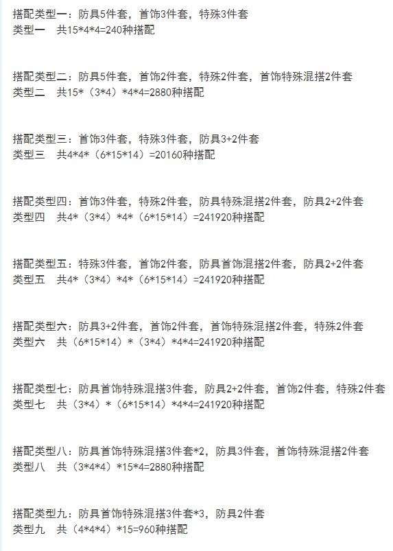
Dnf 100版本有多自由 装备搭配有近100w种 加上武器更高达7000w 知乎



我的世界 最强防具盘点 第二种很贵最后一种盔甲无限耐久 网易订阅



Psp游戏 刀剑神域 特殊防具公开 泳装版亚丝娜登场 真理团长 新浪博客



Dnf100神话防具属性提升多少 100级神话防具属性提升一览 3dm网游



Psp 怪物猎人2g 使用freecheat无限强化你的防具 游民星空gamersky Com



100级剑影毕业防具 搜狗图片搜索



刀剑神域 无限时刻 泳装dlc下载 游戏攻略 电玩巴士psp



メルカリ 剣道 防具 日本剣道具製作所 青無限面 武具 39 500 中古や未使用のフリマ



日本剣道具製作所 金無限 織刺小手防具セット スタンダードモデル Bushizo ブシゾー



赤無限 面単品 6ミリ格子刺し



面 Mugen 金無限 面 ハイブリット構造 機動性 と 耐久性 日本剣道製作所 商品詳細 剣道の武具 竹刀や防具 竹刀袋などの通販サイト 松尾武道具製作所



影之刃3玉玲珑无限切割怎么玩玉玲珑无限切割要领分享 飞天助手官方网站



金無限 日本製 最高峰 実戦型剣道防具



笑傲奇迹 同步韩国最新火枪手s16版本 热门奇迹



训练场能无限刷防具在实战中也能做到吗 和平精英礼包领取



日本剣道具製作所 青無限 防具セット Wピッチ刺実戦型 Bushizo ブシゾー



绝影空中无限连 影之刃3攻略心得 Taptap 影之刃3社区



Dnf 除了 12武器跟透明套 还可以领成套史诗 小心踩坑 游戏资讯 电影风云娱乐网



Playstation 4版本的mhf Z世界



Archer Infinite Sword Type Moon Exhibition Fate Stay Night 15 Years Behind Fifth Holy Grail War Spirits Summoning Collection Card Goods Accessories Suruga Ya Com



教學 如何看武器 防具裝備的強化安定值 天堂m大補帖 最大攻略情報資料網



Dnf 100级新玩法 技能无限cd 手搓防具套装 重甲反伤流 天天要闻



启源女神防具哪个好用 衣服强度与ssr防具排行介绍 趣游戏



Dnf 100级新玩法 技能无限cd 手搓防具套装 重甲反伤流 天天要闻



怎样无限复制三级头 西瓜视频搜索



Dnf 领取全套史诗别踩坑 另外无限深渊票 可以绑定两个角色 体育资讯 早游戏



乐高无限圣甲虫壳怎么获得 乐高无限圣甲虫壳获得方法一览 7k7k游戏



训练场能无限刷防具在实战中也能做到吗 和平精英礼包领取



科洛斯官方网站科洛斯暗黑时空 科洛斯国际版 Cronous 科洛斯2 科洛斯官网 圣战2 暗黑时空科洛斯 Kls 暗黑时空 Cronous2



黑暗之魂2怎么修改道具装备全物品武器防具代码大全 手机小皮网



让对手无限 快乐 的武器 双棍教程附视频 猎手之王 测试服 攻略 Taptap 猎手之王 测试服 社区



Last Day On Earth内购怎么破解无限金币武器防具教程攻略 嗨客手机站



带枪跳伞无限复活刺激战场战争模式新体验 靠谱助手



7 7你必须知道的两件事 福利 来源于日服数据 永恒之塔中文资料站 微信公众号文章阅读 Wemp



Dnf 一套55级绝版ss防具 全勤都得做一整年 希洛克周期会更长 腾讯新闻



Last Day On Earth内购怎么破解无限金币武器防具教程攻略 嗨客手机站



吃鸡 后勤兵在训练场能无限刷防具 在实战中也能做到吗 网易订阅



Dnf 红10完全体死灵伤害测试 伤害很真实 网友 死灵立即创建 职业



怪物猎人崛起武器幻化什么时候开 Mhr武器幻化解锁时间 搜一搜手游网



Obb Ppvsg3zirm



仁王2 5装备无限获得方法 119手游网



Dnf100级 无限火力 搭配 秒内只用小技能 打桩输出2100亿 腾讯新闻



Bit Game 比特遊戲 Ns 在地下城尋求邂逅是否搞錯了什麼無限戰鬥 專業存檔修改ns 金手指 Facebook



Dnf 100级新玩法 技能无限cd 手搓防具套装 重甲反伤流 天天要闻



漫威宇宙中的强大武器 无限手套只能排第五 第一可以抗衡上古神 吉祥日历



猎狮人丛林之王无限材料版下载 猎狮人丛林之王无限金币版v1 0 0全事件解锁版 游吧乐下载



面 青無限 衝撃吸収wピッチ刺実戦型 商品詳細 剣道の武具 竹刀や防具 竹刀袋などの通販サイト 松尾武道具製作所



武道具専門店 信州 武蔵堂 青無限 織刺 展示中 Facebook



Psp 怪物猎人2g 使用freecheat无限强化你的防具 游民星空gamersky Com



甲手 Mugen 赤無限 甲手 世界大会使用モデル 日本剣道製作所 商品詳細 剣道の武具 竹刀や防具 竹刀袋などの通販サイト 松尾武道具製作所



侍魂胧月传说60级防具哪套好 60级防具对比介绍 我游网



无限边境超级机器人大战og传说防具列表及效果 K73游戏之家



勇者是村长大人无限材料版 勇者是村长大人无限材料破解版下载v1 2 7安卓版 多多软件站



无限法则枪械 配件 防具 补给品数据介绍 安游在线手机版 M Ahgame Com



和平精英牧咚 无限复制防具 竟能随时让人物隐身 牧咚解说和平精英 腾讯视频



青無限 Instagram Posts Photos And Videos Picuki Com



嗜血印十一项修改器下载 Bloody Spell无限嗜血 V1 0 最新版 数码资源网



刀剑神域黑衣剑士王牌装备怎么获得 武器防具获取途径大全 多图 游戏攻略 游戏盒子下载站



猫狩纪防具怎么强化 防具锻造攻略 Biubiu加速器



冒险岛小号升级装备打造攻略 知乎



無懼防具裝飾品 Destiny 2 Light Gg



我的勇者怎么卖装备 巧卖多余装备变废为宝 豌豆荚



Amazon 茶 Mugen 垂 剣道 剣道具 防具 無限 Mugen 全日本武道具 日本剣道具製作所 ノーブランド品 垂



怪物猎人冰原煌黑龙武器防具属性是什么煌黑龙武器防具属性一览 210游戏官网 H5小游戏 手游公益服 变态版手游 满vip无限元宝服 Gm手游大全



日本剣道具製作所 赤無限 防具セット 世界大会使用モデル Bushizo ブシゾー



Dnf 领取全套史诗别踩坑 另外无限深渊票 可以绑定两个角色 电竞主播网



塞尔达传说荒野之息无限复制稀有装备教程 塞尔达传说荒野之息 电玩男



楽天市場 剣道 防具 面 日本剣道具製作所 緑無限 ジュニア 面 小学生向け 正規店仕入れの Homeofmalones Com



无限修仙归藏毕业套装功法装备选择推荐 181手游门户



Psp 怪物獵人2g 使用freecheat無限強化你的防具 搜資訊



Dnf 快乐流 剑魂出炉 搭配cp能无限猛龙 刷图续航太舒服



无限法则 枪械 配件 防具及补给品nga玩家社区



训练场能无限刷防具在实战中也能做到吗 和平精英礼包领取



托拉姆物语内购破解版最新版本下载 托拉姆物语无限无限露珠金币内购破解版下载v1 0破解版 2手游网



弓箭传说防具哪个好强势防具装备选择推荐 趣趣手游网



治癒屋黑閻魔3mm機刺護具黑麪緣劍道防具日本武道具



命运2 无限速刷尾王和最终奖励以及5000经验bug 恶化喷2 0 高属性防具速刷



Dnf 100级新玩法 技能无限cd 手搓防具套装 重甲反伤流 腾讯新闻



悟空问答 Dnf剑魂玩家3 2搭配开启无限火力模式 秒纯小技能输出打出2100e伤害 如何评价 Dnf玩家秀的回答 0赞



无限法则枪械 配件 防具 补给品数据介绍 安游在线手机版 M Ahgame Com



Dnf 100级的装备流派 技能无限cd 手搓防具套装 重甲能



Dnf防具打造不重要 伤害还是看右边 其实这是玩家最大的误区 每日头条
コメント
コメントを投稿